网站首页
企业介绍
新闻中心
科技研发
通知公告
企业党建
企业文化
社会责任
公众服务
当前位置:
网站首页
>
通知公告
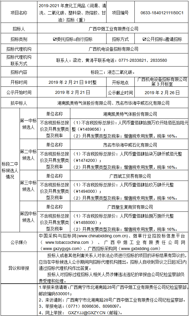
中标候选人公示(2019-2021年度化工用品(润滑、清洗、二氧化碳、塑料袋、热熔胶、甘油)招标(重)-标段二(项目编号:0633-184012111I50C1))
发布时间:2019-02-21 00:00
关闭
领导信箱
投诉信箱
关闭