网站首页
企业介绍
新闻中心
科技研发
通知公告
企业党建
企业文化
社会责任
公众服务
当前位置:
网站首页
>
通知公告
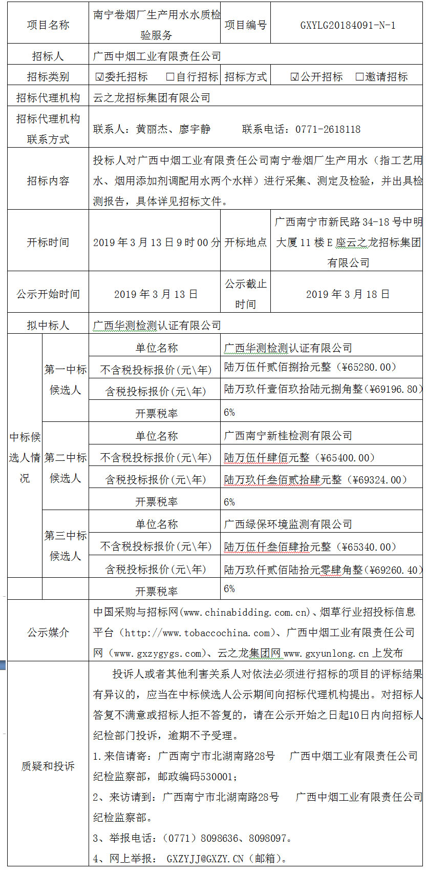
中标候选人公示(南宁卷烟厂生产用水水质检验服务GXYLG20184091-N-1)
发布时间:2019-03-13 00:00
关闭
领导信箱
投诉信箱
关闭