网站首页
企业介绍
新闻中心
科技研发
通知公告
企业党建
企业文化
社会责任
公众服务
当前位置:
网站首页
>
通知公告
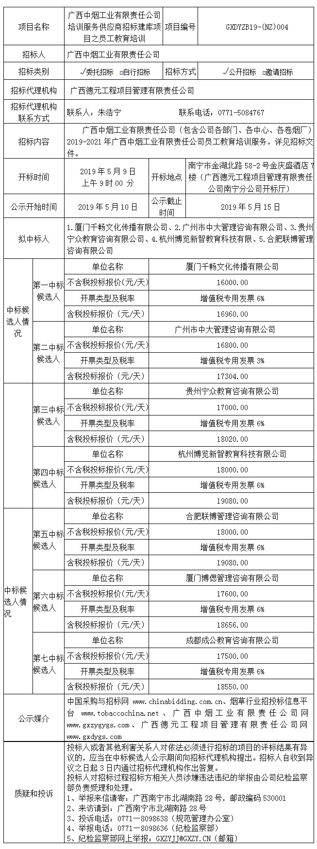
中标候选人公示(广西中烟工业有限责任公司培训服务供应商招标建库项目之员工教育培训)
发布时间:2019-05-10 00:00
关闭
领导信箱
投诉信箱
关闭