网站首页
企业介绍
新闻中心
科技研发
通知公告
企业党建
企业文化
社会责任
公众服务
当前位置:
网站首页
>
通知公告
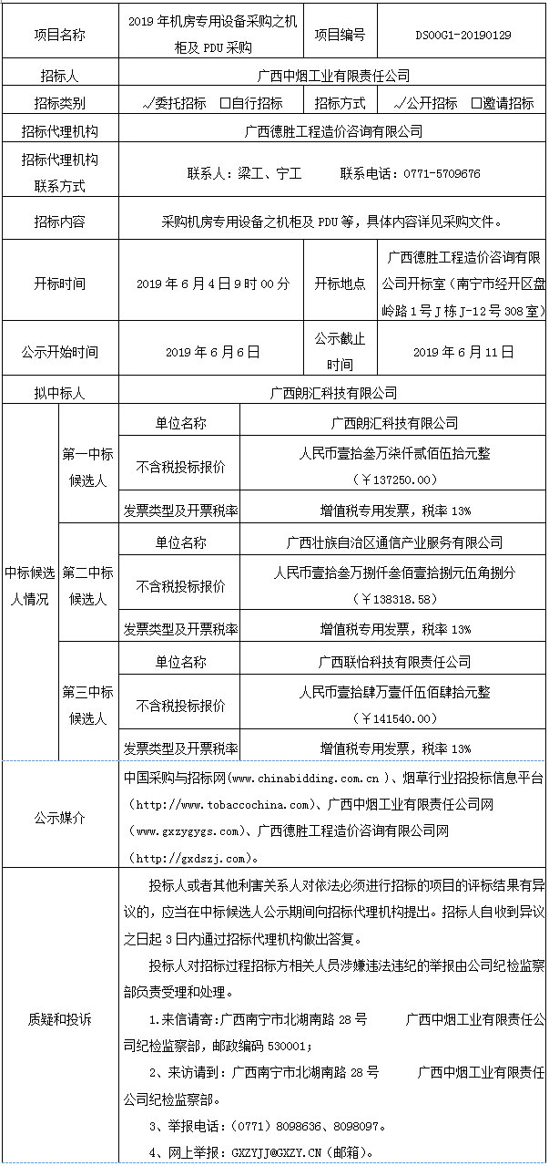
2019年机房专用设备采购之机柜及PDU采购中标候选人公示
发布时间:2019-06-06 00:00
招标代理机构:广西德胜工程造价咨询有限公司
2019年6月6日
关闭
领导信箱
投诉信箱
关闭