网站首页
企业介绍
新闻中心
科技研发
通知公告
企业党建
企业文化
社会责任
公众服务
当前位置:
网站首页
>
通知公告
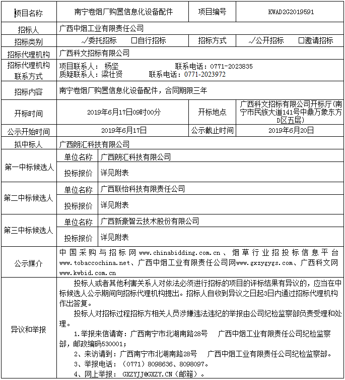
中标候选人公示(南宁卷烟厂购置信息化设备配件)
发布时间:2019-06-17 00:00
附表:
投标人各项产品投标单价
项目名称:南宁卷烟厂购置信息化设备配件 项目编号:KWAD2G2019591 开标时间:2019年6月17日上午9时整
关闭
领导信箱
投诉信箱
关闭