云之龙招标集团有限公司受广西中烟工业有限责任公司的委托,于2019年5月28日就公司购置生产用工器具招标项目采用公开招标方式进行招标。现就本次招标的中标公告如下:
一、招标项目名称:公司购置生产用工器具招标
项目编号:GXYLG20191017-N
二、招标项目简要说明: 标段一:柳州卷烟厂购置工器具;标段二:柳州卷烟厂购置洗地车;标段三:柳州卷烟厂购置高空作业平台;标段四:柳州卷烟厂购置维修检测工具;标段五:南宁卷烟厂制丝车间购置小型高空作业平台;标段六:南宁卷烟厂购置液压联合冲剪机等公用工具,详细内容见招标文件《招标内容及要求》。
三、招标公告媒体及日期:于2019年5月5日在中国采购与招标网www.chinabidding.com.cn、广西中烟工业有限责任公司网www.gxzygygs.com、烟草行业招投标信息平台www.tobaccochina.net、云之龙招标集团网www.gxyunlong.cn上发布招标公告。
四、评标信息
评标日期:2019年5月28日
评标地点:广西南宁市新民路34-18号中明大厦11楼云之龙招标集团有限公司
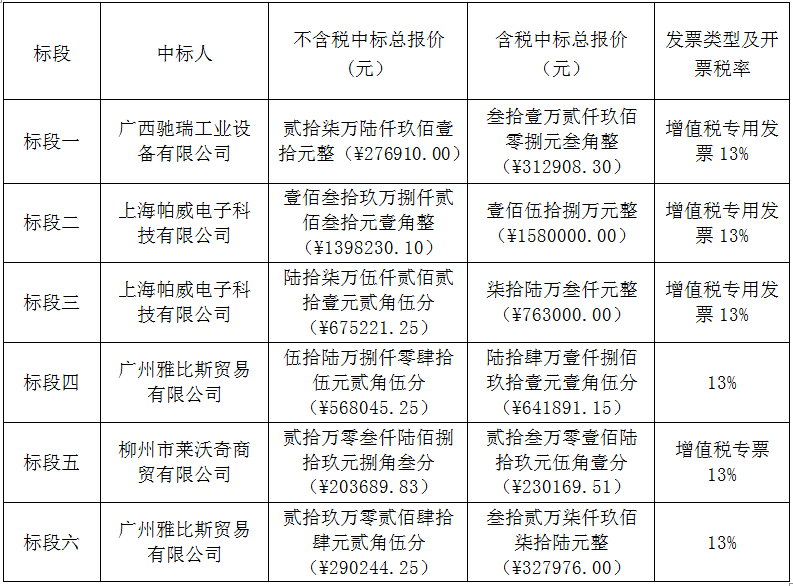
五、中标信息

六、联系事项:
招标代理机构联系人:何玫、杨丽敏联系电话:0771-2618199
云之龙招标集团有限公司
2019年6月17日


桂公网安备 45010702000134号