网站首页
企业介绍
新闻中心
科技研发
通知公告
企业党建
企业文化
社会责任
公众服务
当前位置:
网站首页
>
通知公告
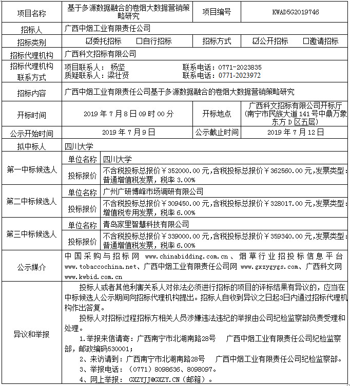
基于多源数据融合的卷烟大数据营销策略研究(KWAD5G2019746)中标候选人公示
发布时间:2019-07-09 00:00
关闭
领导信箱
投诉信箱
关闭