网站首页
企业介绍
新闻中心
科技研发
通知公告
企业党建
企业文化
社会责任
公众服务
当前位置:
网站首页
>
通知公告
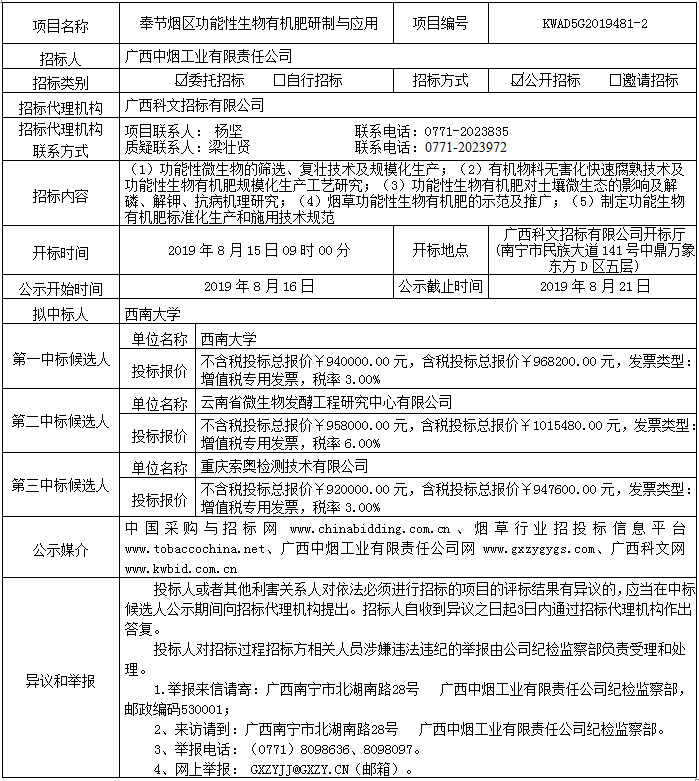
中标候选人公示(奉节烟区功能性生物有机肥研制与应用(KWAD5G2019481-2))
发布时间:2019-08-19 00:00
关闭
领导信箱
投诉信箱
关闭