网站首页
企业介绍
新闻中心
科技研发
通知公告
企业党建
企业文化
社会责任
公众服务
当前位置:
网站首页
>
通知公告
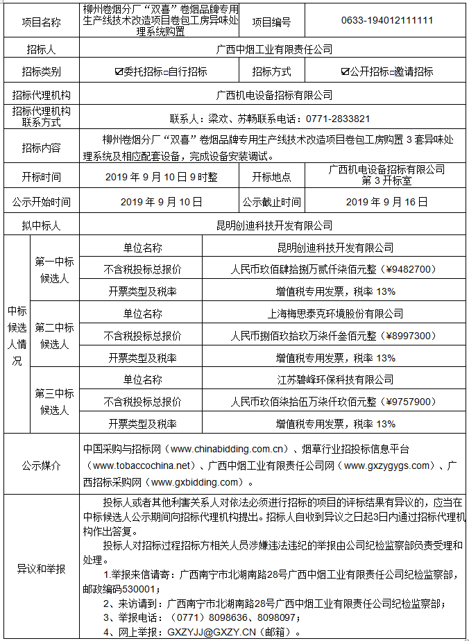
中标候选人公示(柳州卷烟分厂“双喜”卷烟品牌专用生产线技术改造项目卷包工房异味处理系统购置(项目编号:0633-194012111111))
发布时间:2019-09-10 00:00
关闭
领导信箱
投诉信箱
关闭