网站首页
企业介绍
新闻中心
科技研发
通知公告
企业党建
企业文化
社会责任
公众服务
当前位置:
网站首页
>
通知公告
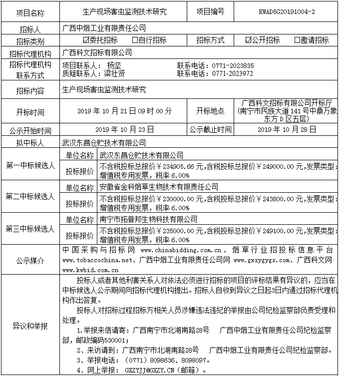
生产现场害虫监测技术研究(KWAD5G20191004-2)中标候选人公示
发布时间:2019-10-23 00:00
关闭
领导信箱
投诉信箱
关闭