网站首页
企业介绍
新闻中心
科技研发
通知公告
企业党建
企业文化
社会责任
公众服务
当前位置:
网站首页
>
通知公告
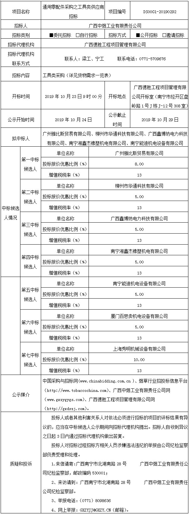
中标候选人公示(通用零配件采购之工具类供应商招标)
发布时间:2019-10-24 00:00
招标代理机构:广西德胜工程项目管理有限公司
2019年10月24日
关闭
领导信箱
投诉信箱
关闭