网站首页
企业介绍
新闻中心
科技研发
通知公告
企业党建
企业文化
社会责任
公众服务
当前位置:
网站首页
>
通知公告
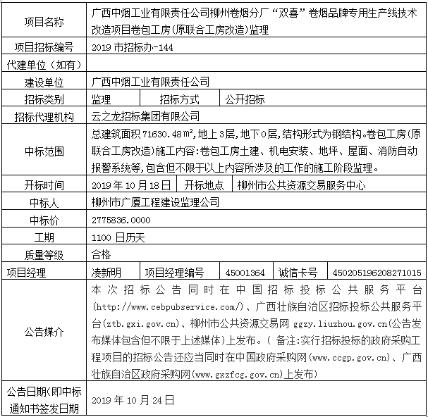
广西中烟工业有限责任公司柳州卷烟分厂“双喜”卷烟品牌专用生产线技术改造项目卷包工房(原联合工房改造)监理中标公告
发布时间:2019-10-24 00:00
关闭
领导信箱
投诉信箱
关闭