网站首页
企业介绍
新闻中心
科技研发
通知公告
企业党建
企业文化
社会责任
公众服务
当前位置:
网站首页
>
通知公告
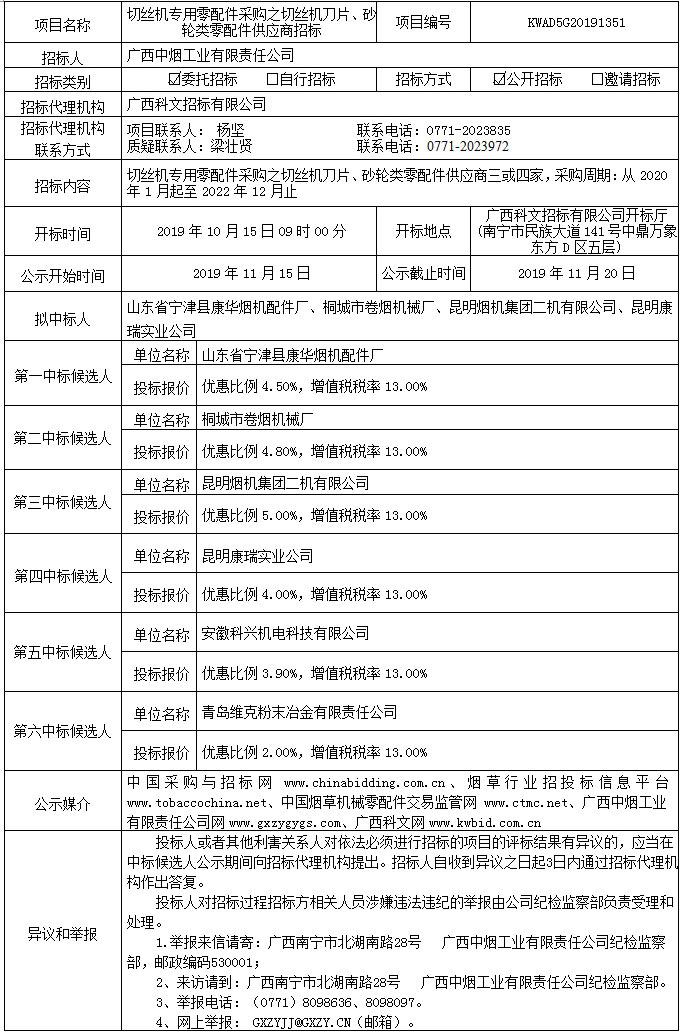
中标候选人公示(切丝机专用零配件采购之切丝机刀片、砂轮类零配件供应商招标KWAD5G20191351)
发布时间:2019-11-15 00:00
关闭
领导信箱
投诉信箱
关闭